日期:2025-09-20 11:30:10

(来源:普华有策)配资之家网
数控机床附件行业发展现状、技术水平、核心趋势及主要企业解析
1、数控机床附件行业发展情况
数控机床,即数字控制机床的简称,是搭载程序控制系统的自动化机床设备。我国数控机床行业历经发展实现从无到有的突破,如今已稳稳占据全球最大机床消费国与生产国的地位。而数控机床附件作为机床结构的关键组成部分,是拓展机床加工性能、拓宽其使用范围的核心装置——其品质与适配情况,不仅会影响数控机床的速度、精度、效率与稳定性,还对设备的智能化、多轴化、复合化水平,以及安全性、环保性等关键性能与功能产生重要作用。具体而言,数控机床附件主要涵盖数控系统、工具系统、刀库系统、夹持系统、防护系统等类别,详细分类如下:
数控机床附件分类

近年来,在政策鼓励、经济持续增长以及产业升级等多重因素的共同作用下,我国数控机床行业迎来了广阔的发展空间和机遇。数控机床附件作为数控机床的重要组成部分,随着数控机床行业的发展经历了显著的发展与变革,从“小件”、“配套件”的地位提升到“关键岗位”并受到重视。
目前我国数控机床附件制造已经形成较为稳定的产业集群,产品质量不断提升,在个性化、定制化等服务上有较大突破。同时,得益于国内制造业的转型升级,以及数控机床在智能制造中的广泛应用,新能源汽车、军工、精密模具、半导体、风电、光伏等各行业对数控机床的市场需求持续增加,带动了我国数控机床附件行业的快速发展。
得益于国内制造业的持续升级以及对高端数控机床需求的增加,2024年,我国机床功能部件及附件市场规模达到了1,250亿元人民币,同比增长了8.5%,显示出强劲的增长势头。预计到2026年,我国机床功能部件及附件市场规模将突破至1,500亿元人民币,年复合增长率达到7.8%。数控机床附件作为机床功能部件及附件的主要组成部分之一,市场前景十分广阔。
2、数控机床附件行业技术水平及特点
(1)国内数控机床核心功能部件行业应用特征:终端机械制造企业为最终用户主体
我国机械制造行业长期依赖进口中高端数控机床,这类设备在出厂配置阶段即配备高度专业化的进口功能部件及数控刀具系统,形成较高的技术适配壁垒,导致国内功能部件供应商难以通过机床制造商渠道直接切入下游应用市场。相较而言,国产数控机床产业起步较晚,在航空航天、精密模具等高端制造领域的市场渗透率较低,现有产品主要定位于粗加工等中低端应用场景,通常采用标准化程度较高的通用型功能部件。值得注意的是,数控机床功能部件具有显著的易耗品属性,机械加工企业在设备全生命周期中需持续进行功能部件的更新维护,使得终端应用环节的实际消耗量显著高于初始装机配置量。
基于上述行业特性,特别是针对中高端数控机床应用领域的产品供应商(包括功能部件及数控刀具企业),其目标客户群体通常不直接面向机床制造行业,而是聚焦于终端机械制造企业这一最终用户市场。
(2)国内外技术差距现状与高端产品开发方向
当前我国数控机床功能部件行业在研发设计体系、生产装备现代化及工艺优化等方面取得显著进步,部分细分领域已实现进口替代,但整体技术水平与国际领先企业仍存在系统性差距。行业生态中存在大量中小规模企业,这些企业普遍缺乏持续研发能力,产品结构集中于低端市场。
随着制造业向高效化、高精度化、高可靠性方向发展,特别是高端智能制造对加工技术提出的新要求,开发适配现代先进切削工艺的高端功能部件已成为行业技术创新的核心方向。未来技术突破需重点围绕智能制造场景下的高性能需求展开。
3、行业未来发展趋势
(1)从单一产品供应商向综合解决方案提供商转变
当前国内企业多仅供应单一品类数控机床附件,但随着机械加工行业升级,工件复杂度提升、工艺趋繁,对加工精度、工艺衔接及效率要求更严苛,传统单一标准产品已难满足客户综合需求。企业需从被加工工件出发,提供整体个性化切削解决方案——通过工件模拟仿真、定制工艺及配套附件,方能根本解决问题。故开发新切削工艺及配套技术产品、提升综合金属切削服务能力,成为行业重要发展方向。
(2)产品消费结构调整加速,单一产品高精化、复合化
我国金属切削工具企业多为小规模、低端导向,而下游高端智能制造发展推动数控机床附件消费结构加速调整。为适配下游需求,除金属切削解决方案外,单一附件需具备更高加工精度及精度维持能力;同时,为提升加工效率,将多种工艺集成于单产品的附件复合化,亦成为行业趋势。
(3)国产数控机床附件和数控刀具产品迭代加速
国内企业装备与工艺提升后,部分优秀企业已能研发高端数控机床附件,部分领域超进口;在国家自主制造政策支持下,企业市场开拓与国际影响力提升,将与国际一流企业竞争,进一步提高国产品牌占有率与知名度。另一方面,航空航天、国防军工领域90%以上依赖进口,存安全隐患,故国产高端附件对降低对外依存度、保障关键领域安全至关重要;且国内企业需求响应更快,未来关键领域国产化趋势将加速。
(4)对内生产智能化,对外产品服务智能化
《“十四五”智能制造发展规划》提出推动制造业数字化、网络化、智能化,工业互联网、AI等新一代信息技术正改变制造业生产与服务形态。产品制造端,全球向自动化、数字化、智能化发展,我国技术密集型与高端装备产业占比提升,企业推动数字化智能制造;未来将通过工业互联网整合上下游数据,结合AI分析、智能调配资源及机器视觉等,实现业务价值与生产效率最大化。产品与服务智能化上,单一数控机床附件及刀具将通过内置智能芯片实现智能管理、切削数据分析等功能(国外已在智能刀具领域尝试);整体解决方案也将结合AI分析最优工艺,智能匹配刀具与加工工艺。
4、数控机床附件行业内主要企业
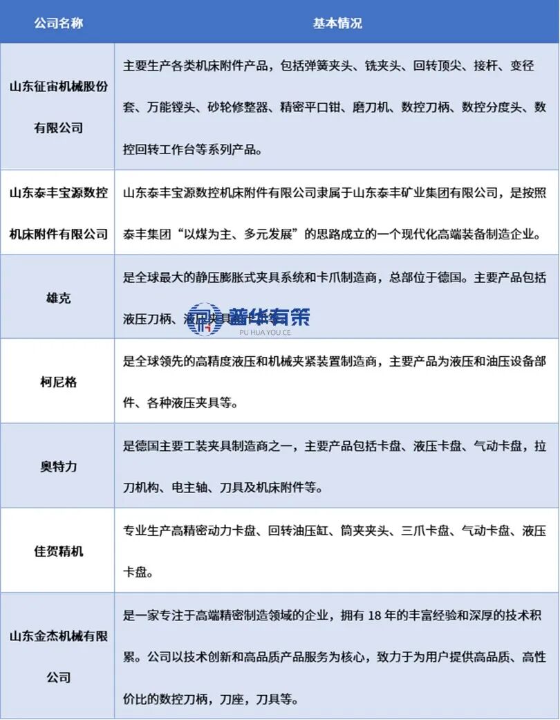
数控机床附件行业内主要企业有山东征宙机械股份有限公司、山东泰丰宝源数控机床附件有限公司、雄克、柯尼格、奥特力、佳贺精机、山东金杰机械有限公司等企业。
数控机床附件行业内主要企业情况

《2025-2031年数控机床附件行业市场调查研究及发展前景预测报告》涵盖行业全球及中国发展概况、供需数据、市场规模,产业政策/规划、相关技术、竞争格局、上游原料情况、下游主要应用市场需求规模及前景、区域结构、市场集中度、重点企业/玩家,企业占有率、行业特征、驱动因素、市场前景预测,投资策略、主要壁垒构成、相关风险等内容。同时北京普华有策信息咨询有限公司还提供市场专项调研项目、产业研究报告、产业链咨询、项目可行性研究报告、专精特新小巨人认证、市场占有率报告、十五五规划、项目后评价报告、BP商业计划书、产业图谱、产业规划、蓝白皮书、国家级制造业单项冠军企业认证、IPO募投可研、IPO工作底稿咨询等服务。(PHPOLICY:GYF)
目录
第一部分 数控机床附件产业环境透视
第一章 全球数控机床附件行业发展分析
第一节 国际数控机床附件行业发展轨迹综述
第二节 2020-2024年世界数控机床附件行业市场情况
一、世界数控机床附件产业发展现状
二、国际数控机床附件产业发展特点
第三节 2020-2024年部分国家地区数控机床附件行业发展状况
一、美国数控机床附件行业发展分析
二、欧洲数控机床附件行业发展分析
三、日本数控机床附件行业发展分析
第二章 2020-2024年数控机床附件行业市场环境及影响分析(PEST)
第一节 数控机床附件行业政治法律环境(P)
一、行业管理体制分析
二、行业主要法律法规
三、数控机床附件行业标准
四、行业相关发展规划
1、数控机床附件行业国家发展规划
2、数控机床附件行业地方发展规划
五、政策环境对行业的影响
第二节 行业经济环境分析(E)
一、宏观经济形势分析
1、国际宏观经济形势分析
2、国内宏观经济形势分析
3、产业宏观经济环境分析
二、宏观经济环境对行业的影响分析
第三节 行业社会环境分析(S)
一、数控机床附件产业社会环境
1、人口环境分析
2、中国城镇化率
二、社会环境对行业的影响
三、数控机床附件产业发展对社会发展的影响
第四节 行业技术环境分析(T)
一、数控机床附件技术分析
二、数控机床附件技术发展水平
三、技术环境对行业的影响
第二部分 数控机床附件行业深度分析
第三章 我国数控机床附件行业运行现状分析
第一节 我国数控机床附件行业发展状况分析
一、我国数控机床附件行业发展阶段
二、我国数控机床附件行业发展总体概况
三、我国数控机床附件行业发展特点分析
四、我国数控机床附件行业商业模式分析
第二节 2020-2024年数控机床附件行业发展现状
一、2020-2024年我国数控机床附件行业市场规模
二、2020-2024年我国数控机床附件行业发展分析
三、2020-2024年中国数控机床附件企业发展分析
第三节 2020-2024年数控机床附件市场情况分析
一、2020-2024年中国数控机床附件市场总体概况
二、2020-2024年中国数控机床附件产品市场发展分析
第四章 中国数控机床附件所属行业经营效益分析
第一节 中国数控机床附件行业发展现状分析
一、中国数控机床附件行业发展主要特点
二、中国数控机床附件行业发展因素分析
1、中国数控机床附件行业发展的驱动因素
2、中国数控机床附件行业发展的障碍因素
第二节 中国数控机床附件行业运行状况分析
第三节 中国数控机床附件行业供需平衡分析
一、中国数控机床附件行业供给情况分析
1、中国数控机床附件行业总产值分析
2、中国数控机床附件行业产成品分析
二、中国数控机床附件行业需求情况分析
1、中国数控机床附件行业销售产值分析
2、中国数控机床附件行业销售收入分析
三、中国数控机床附件行业产销率分析
第四节 中国数控机床附件行业进出口市场分析
一、中国数控机床附件行业进出口状况综述
二、中国数控机床附件行业出口市场分析
1、行业出口政策
2、行业出口产品结构
三、中国数控机床附件行业进口市场分析
1、行业进口政策
2、行业进口产品结构
第五章 中国数控机床附件行业区域市场分析
第一节 华北地区数控机床附件行业分析
一、2020-2024年行业发展现状分析
二、2020-2024年市场规模情况分析
三、2020-2024年市场需求情况分析
四、2025-2031年行业发展前景预测
第二节 东北地区数控机床附件行业分析
一、2020-2024年行业发展现状分析
二、2020-2024年市场规模情况分析
三、2020-2024年市场需求情况分析
四、2025-2031年行业发展前景预测
第三节 华东地区数控机床附件行业分析
一、2020-2024年行业发展现状分析
二、2020-2024年市场规模情况分析
三、2020-2024年市场需求情况分析
四、2025-2031年行业发展前景预测
第四节华南地区数控机床附件行业分析
一、2020-2024年行业发展现状分析
二、2020-2024年市场规模情况分析
三、2020-2024年市场需求情况分析
四、2025-2031年行业发展前景预测
第五节 华中地区数控机床附件行业分析
一、2020-2024年行业发展现状分析
二、2020-2024年市场规模情况分析
三、2020-2024年市场需求情况分析
四、2025-2031年行业发展前景预测
第六节 西部地区数控机床附件行业分析
一、2020-2024年行业发展现状分析
二、2020-2024年市场规模情况分析
三、2020-2024年市场需求情况分析
四、2025-2031年行业发展前景预测
第六章 中国数控机床附件行业需求市场分析
第一节 A行业运营状况分析
一、行业供给情况
二、行业需求情况
三、行业财务运营情况
1、行业盈利能力分析
2、行业运营能力分析
3、行业偿债能力分析
4、行业发展能力分析
四、A行业与数控机床附件行业需求相关性分析
第二节 B行业运营状况分析
一、行业供给情况
二、行业需求情况
三、行业财务运营情况
1、行业盈利能力分析
2、行业运营能力分析
3、行业偿债能力分析
4、行业发展能力分析
四、行业与数控机床附件行业需求相关性分析
第三节 C行业运营状况分析
一、行业供给情况
二、行业需求情况
三、行业财务运营情况
1、行业盈利能力分析
2、行业运营能力分析
3、行业偿债能力分析
4、行业发展能力分析
四、行业与数控机床附件行业需求相关性分析
第三部分 数控机床附件市场全景调研
第七章 行业产业结构分析
第一节 数控机床附件产业结构分析
一、市场细分充分程度分析
二、各细分市场占总市场的结构比例
第二节 产业价值链条的结构及整体竞争优势分析
一、产业价值链条的构成
二、产业链条的竞争优势与劣势分析
第三节 产业结构发展预测
一、产业结构调整指导政策分析
二、产业结构调整方向分析
第八章 中国数控机床附件行业细分产品分析
第一节 a产品市场潜力分析
一、a产品种类分析
二、a产品市场发展现状
三、a产品技术水平分析
1、a产品技术活跃程度分析
2、a产品技术领先企业分析
3、a产品热门技术分析
四、a产品典型企业分析
五、a产品应用领域分析
六、a产品市场容量预测
第二节 b产品市场潜力分析
一、b产品种类分析
二、b产品市场发展现状
三、b产品技术水平分析
1、b产品技术活跃程度分析
2、b产品技术领先企业分析
3、b产品热门技术分析
四、b产品典型企业分析
五、b产品应用领域分析
六、b产品市场容量预测
第三节 c产品市场潜力分析
一、c产品种类分析
二、c产品市场发展现状
三、c产品技术水平分析
1、c产品技术活跃程度分析
2、c产品技术领先企业分析
3、c产品热门技术分析
四、c产品典型企业分析
五、c产品应用领域分析
六、c产品市场容量预测
第四部分 数控机床附件行业竞争格局分析
第九章 数控机床附件产业重点区域市场分析
第一节 中国数控机床附件产业区域发展特色分析
一、A地区数控机床附件产业发展特色分析
二、B区数控机床附件产业发展特色分析
三、其他地区数控机床附件产业发展特色分析
第二节 数控机床附件重点区域市场分析预测
一、行业总体区域结构特征及变化
1、区域结构总体特征
2、行业区域集中度分析
3、行业区域分布特点分析
4、行业规模指标区域分布分析
5、行业效益指标区域分布分析
6、行业企业数的区域分布分析
二、数控机床附件重点区域市场分析
第十章 中国数控机床附件行业市场竞争分析
第一节 中国数控机床附件行业国内竞争格局分析
一、国内数控机床附件行业区域分布格局
二、国内数控机床附件行业企业规模格局
三、国内数控机床附件行业企业性质格局
第二节 中国数控机床附件行业集中度分析
一、行业销售收入集中度分析
二、行业利润集中度分析
三、行业工业总产值集中度分析
第三节 中国数控机床附件行业五力模型分析
一、行业现有企业竞争
二、上游议价能力分析
三、下游议价能力分析
四、潜在进入者威胁
五、行业替代品威胁
第十一章 数控机床附件行业领先企业经营形势分析
第一节A公司
一、企业发展简况分析
二、企业财务指标分析
三、企业数控机床附件产品介绍
四、企业核心竞争力分析
第二节 B公司
一、企业发展简况分析
二、企业财务指标分析
三、企业数控机床附件产品介绍
四、企业核心竞争力分析
第三节 C公司
一、企业发展简况分析
二、企业财务指标分析
三、企业数控机床附件产品介绍
四、企业核心竞争力分析
第四节 D公司
一、企业发展简况分析
二、企业财务指标分析
三、企业数控机床附件产品介绍
四、企业核心竞争力分析
五、企业发展战略分析
第五节 E公司
一、企业发展简况分析
二、企业财务指标分析
三、企业数控机床附件产品介绍
四、企业核心竞争力分析
第六节 重点企业市场占有率分析
第五部分 数控机床附件行业发展前景展望
第十二章 2025-2031年数控机床附件行业前景及趋势预测
第一节 2025-2031年数控机床附件市场发展前景
一、2025-2031年数控机床附件市场发展潜力
二、2025-2031年数控机床附件市场发展前景展望
三、2025-2031年数控机床附件细分行业发展前景分析
第二节 2025-2031年数控机床附件市场发展趋势预测
一、2025-2031年数控机床附件行业发展趋势
二、2025-2031年数控机床附件市场规模预测
第三节 2025-2031年中国数控机床附件行业供需预测
一、2025-2031年中国数控机床附件行业供给预测
二、2025-2031年中国数控机床附件行业产量预测
三、2025-2031年中国数控机床附件市场销量预测
第十三章 2025-2031年数控机床附件行业投资机会与风险防范
第一节 2025-2031年数控机床附件行业投资机会
一、产业链投资机会
二、细分市场投资机会
三、重点区域投资机会
四、数控机床附件行业投资机遇
第二节 2025-2031年数控机床附件行业投资风险分析
一、政策风险分析
二、技术风险分析
三、供求风险分析
四、宏观经济波动风险分析
五、关联产业风险分析
六、其他风险
第六部分 数控机床附件行业发展战略研究
第十四章 2025-2031年数控机床附件行业面临的困境及对策
第一节 数控机床附件行业面临的困境
第二节 数控机床附件企业面临的困境及对策
第三节 中国数控机床附件行业存在的问题及对策
一、中国数控机床附件行业存在的问题
二、数控机床附件行业发展的建议对策
1、把握国家投资的契机
2、竞争性战略联盟的实施
3、企业自身应对策略
第四节 中国数控机床附件市场发展面临的挑战与对策
第十五章 投资建议
第一节 行业发展策略建议
第二节 行业投资方向建议
海量资讯、精准解读,尽在新浪财经APP
盛鼎管理提示:文章来自网络,不代表本站观点。